Allison Weiss
Game Designer & Artist
Prototypes
These projects are brief games that were made to experiment and quickly implement concepts , often for prompts, over the course of a couple of days, either for a rapid prototyping course or game jams. Also included are one-page documents I drafted when designing some of the below projects (the projects with an ‘*’ in the title) to aid in development, as well as miscellaneous concept sketches.
- All
- Pico-8
- Unity
- Design Docs

Hot Cocoa High Dive*
A cute game where you jump off a high dive, pose midair, and land in a mug of hot chocolate. Made for 2018 Winter Game Jam.
Shorty
A game about being short at a play, and trying to see past a tall person’s head.
Caper*
A stealth platformer where you play as a magic cape, and aim to get through the level undetected.
Grill Daddy*
A quick game where you act as the dad at a barbecue, slapping down and serving up steaks.
Spooky Train
A game where the people around you vanish when they leave your field of view.
A Day at the Aquarium*
A brief autobiographical game about my trips to the aquarium. You try to overcome your anxiety by trying to touchthe fish as many times as possible.
Happy Polluting Time*
A small game made based off the cover art for The Music Machine for the Atari 2600. You control a pair of children as they obliterate a forest creature’s environment, and push it to the depths of despair.
Grill Daddy Game Loop
The blueprint document I made and used to implement and design my Grill Daddy prototype.
Caper Game Loop
The blueprint document I made and used to implement and design my Caper prototype.
Touch Tank Game Loop
The blueprint document I made and used to implement and design my Touch Tank prototype.
Happy Polluting Time Game Loop
The blueprint document I made and used to implement and design my Happy Polluting Time prototype.
Hot Cocoa High Dive Concept Sketches
Character concept sketches for Hot Cocoa High Dive.
Ungilded Gameplay Loop
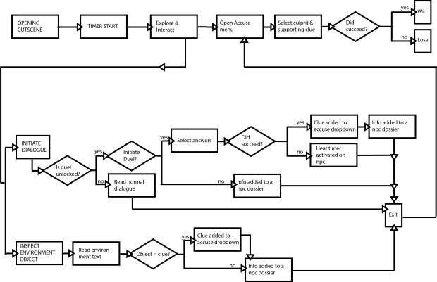
A flowchart depicting the gameplay loop of Ungilded, a game I worked with a team to make over the course of the semester.











